主页
\
中文
\
English
Hot - line:
0086-021-58222601
搜索
首页
开云online(中国)
开云登陆入口
新闻资讯
营销网络
开云online(中国)
在线留言
联系我们
五同商城
新闻资讯
公司新闻
行业动态
开云online(中国)
About us
在线留言
Message
联系我们
Contact us
首页
新闻资讯
公司新闻
公司新闻
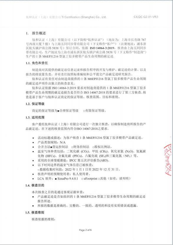
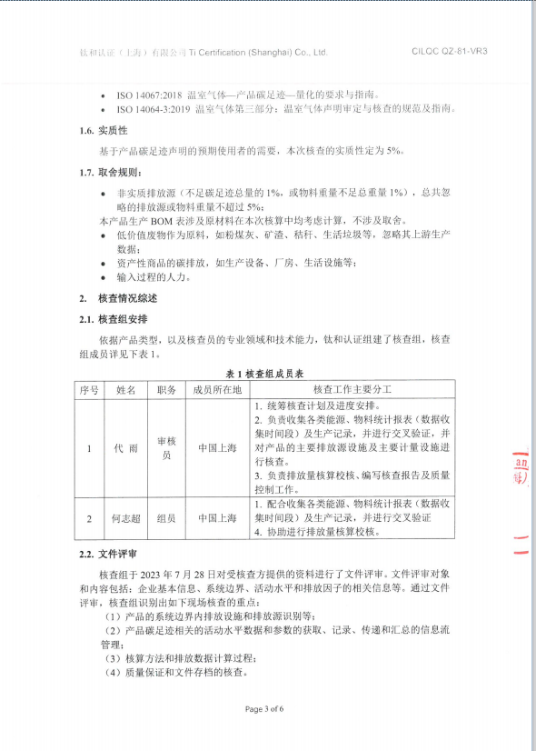
1条氯丁胶多楔带(型号:M6EPJ1216)产品碳足迹核查报告及中英文声明
2023/9/18 15:26:31
浏览次数:2755
上一篇:没有了
下一篇:开云登陆入口社会责任报告
请输入内容!
确定
九游(NineGame)娱乐中国
|
开云app官方官网
|
九游电子_九游(中国)
|
九游网·官方端网站登录入口
|
开云体育(中国)官方网站
|
milan米兰体育(中国区)体育官方网站
|
米兰app官方端入口
|
J9体育(China)有限责任公司官网
|
爱游戏手机版官方网站
|